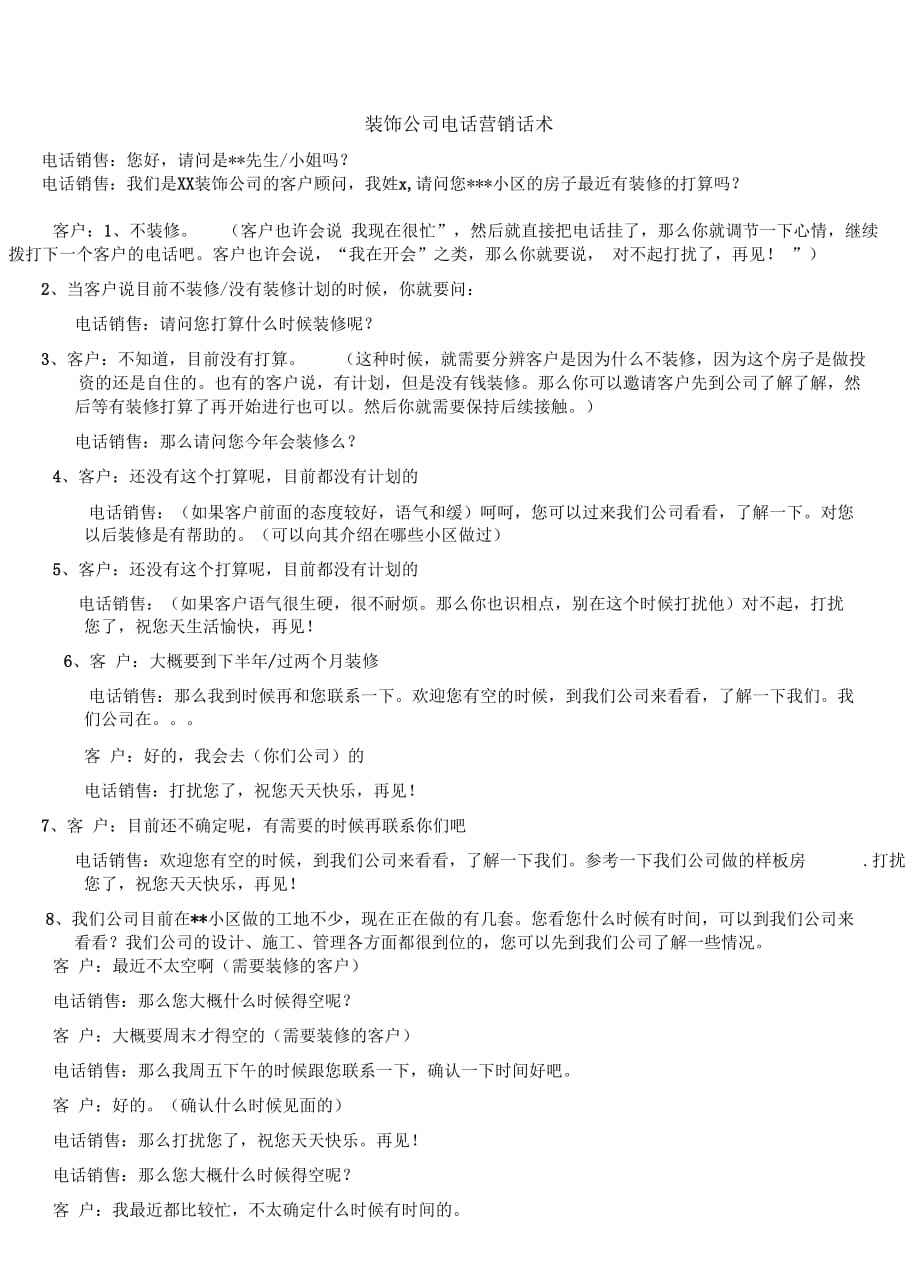
装饰公司电话营销开场白技巧(装饰公司电话营销开场白技巧怎么引导客户)
1、装饰公司电话营销开场白要分场合,还要分客户类型但是开场白不可太迂回也不可过于直接,会让客户反感一定要给客户一种值得信任的感觉,要诚恳装饰公司电话营销的开场白范文A您好请问是xx先生女士吗全名B。
2、一推荐应答话术 电话销售您好,请问是**先生小姐吗电话销售我们是XX装饰公司的客户顾问,我姓x,请问您***小区的房子最近有装修的打算吗客户应答1“我现在很忙”客户也许会说“我现在很忙”,然后就。
3、电话销售人员quot您好,李先生,我是背景墙装饰公司的XX,我们是专业从事这一行业的我打电话给您的原因是,请问您或者身边的人最近有装修计划吗目前国内的很多装饰公司都采用电话销售的方式来销售自己的产品的,我也想通过。
4、呵呵,电话营销是每个行业都头疼的问题,我个人认为,其实主要有三点一了解客户状况,二抓住客户心理,三是由谁占主导了解客户状况,基本上就是了解客户需求一般情况下,打电话给客户之前,首先要了解客户家庭状况。
5、装饰公司电话营销的开场白范文A您好请问是xx先生女士吗全名B是的,你是哪位A是这样的,我是XX装饰公司,我姓X,占用你一分钟时间,我们 公司在这个周末有一个参观样板房和一个家装经典设计咨询会。
6、4在电话里说话的声音要比平时大些,营造出很好的通话气氛5简单明了,不要引起顾客的反感三介绍公司或产品的技巧1面对碰壁的心态要好2接受赞美认同客户的意见3要学会回避问题4转客户的反对。
7、以下是一些电话营销技巧供参考一掌握客户的心理二声音技巧a恰当的语速,最好与客户的语速相一致b有感情c热诚的态度三开场白的技巧a要引起客户的注意的兴趣b敢于介绍自己的公司,表明自己的身份。

8、电话销售的开场白掌握三点就可以,然后用这三点进行进一步的分析,准备工作斜字部分是重要部分1我是谁,我代表哪家公司?2我打电话给客户的目的是什么?3我公司的产品对客户有什么用途?开场白一直截了当开场法。
9、装修和买东西一样,总要货比三家,比设计,比施工,比价格,比材料,比服务,你觉得我们的设计好,价格满意,再做个选择,毕竟装修不是件小事情啊那好吧,您看您是周一到周五有空,还是双休日有空,您来我们公司或者。
10、电话销售开场白是基础,现在市面上的CRM已经非常成熟,自动开场白电话录音等功能都可以帮助到销售人员,能根据每个公司的业务特点归纳出自己的话术,从而形成系统规范的话术这样帮到的就不仅仅是一名销售,而是一个团队或者。
11、电话销售开场白式样 销售员“王小姐,我知道您很喜欢手机,我告诉你一个好消息,我们公司新上市一款全新的手机,很多功能市场其他手机都没有”王小姐“用郭德纲的话说,我很欣慰,什么手机”电话销售技巧点评 这种电话。
12、这样我很懊恼,我也查阅了很多有关电话营销的书籍和实例,但是最终还是不行,我希望在能得到电话营销大神们的指点,能给我全面的分析分析,和教授我一点点经验,还有就是能提及一下装饰公司有效的开场白,怎么才能让客户对我和我们公司感到有。
13、我是xx一定要有个人的品牌营销意识,xx装饰的家装顾问这样啊,我今天打电话呢也是想和您了解一下您在xx小区的新房在交房后,装修这块儿的打算那是这样的,我们xx装饰也是xx地方一家本土的装修公司,到现在已经走过。

14、首先是心态,才是开场白 你应该这样想 1 电话是我桌上的一座宝藏 2 所有的来电都是有钱的来电 3 打电话是一种心理学的游戏文字的内容占15%声音55%精神面貌面部表情肢体动作30% 4 打好电话从赞美。
15、习惯决定性格,性格决定命运,也许有人认为这与怎样提高销售技巧没有关系,但是提高销售技巧也是一个人性格养成的问题,而这个基础就是习惯有一个好的销售习惯,不怕提高不了销售技巧我们来看一下电话销售的良好习惯 一。
相关文章
-
视听觉媒体(视听觉媒体在教学中的应用)详细阅读
1通过投影多媒体课件多媒体计算机来配合课堂教学,使课堂内容更加形象直观,易于师生情感交流,及时反馈和引导,从而有效提高学习效率和效果2利用媒体网络教室...
2022-09-18 977
- 详细阅读
-
温州电商(温州电商集中在哪里)详细阅读
1、温州三利电子商务有限公司是20150121在浙江省温州市鹿城区注册成立的有限责任公司自然人投资或控股,注册地址位于温州市车站大道交行广场1幢130...
2022-09-18 887
-
反季促销文案(反季促销文案怎么写)详细阅读
1折扣处理三荟服饰折扣处理过季服装是最老套的促销方式就是折扣处理,也是消费者最愿意接受的方式也有很多消费者比较乐意购买反季的女装虽然不适合当季穿着,但...
2022-09-18 861
-
台湾电商市场分析(台湾电商市场分析报告)详细阅读
1、消费者市场的基本特征如下1非盈利性消费者购买商品是为了获得某种使用价值,解决自身的生活消费需求,而不是为了盈利去转手销售2非专业性消费者往往缺乏专...
2022-09-18 987
-
告白送礼文案(告白送礼文案怎么写)详细阅读
1、没错,他说的并不是ldquo我爱你rdquo,但却感动了在场的很多人,大家不约而同的为他鼓掌所以我说,真正适合520告白的文案,不需要太对华丽的词...
2022-09-18 564
-
汾酒文案(汾酒宣传文案)详细阅读
看你在哪里咯,拍广告片讲究近水楼台先得月一线城市的话,北京的推荐汉狮,上海的赤马,广州的平方影视,深圳的就宝视达了其它城市就不是很清楚了;1聚会亲朋,...
2022-09-18 1574
-
电商社交化(电商社交化已成趋势顾荣)详细阅读
按照流量获取方式和运营模式的不同,目前社交电商可分为拼购类会员制社区团购以及内容类四种典型的商业模式拼购类以拼多多为代表,聚集两人及以上的用户,以社交...
2022-09-18 598

发表评论